Bosch IoT Rollouts

SOUP Recipe

Table of contents:

Introduction

Recipes are a fundamental concept within the Bosch IoT Rollouts System Software Update (SOUP) extension. They serve as system update definitions and encompass crucial information, including:

  • Identification of the targeted systems for the update

  • Specification of the software to be installed on each module

  • Definition of the desired target state of the system after the update has been applied

  • Optional pre- and post-system update scripts

  • Inclusion of user-related information within the recipe metadata

  • Meta information such as the publishing date or tags associated with the recipe

Recipes play a central role in orchestrating and managing system updates, providing a comprehensive framework for ensuring efficient and effective software updates within the Bosch IoT Rollouts ecosystem.

Recipe data model

A recipe is a system update definition, that specifies a set of matching modules, references distribution sets, and describes the desired system state after the recipe has been applied. Besides basic properties (name, version, and description of the recipe), the recipe has

  • Audit information detailing creation, modification, publication, and approval

  • Lifecycle status ( refer to Recipe lifecycle)

  • Validity status ( refer to Recipe validation)

  • Module update definitions for identifying matching system ( refer to Module update definition), and references to software for module updates, if applicable

  • System distribution sets for referencing non-module-related artifacts (e.g., system release notes, pre- or post-install scripts) ( refer to System distribution set)

  • Metadata for providing additional custom information (primarily used during transformation to the recipe file)

  • Tags for efficient filtering within the backend or on the Install API

  • The recipe file itself (refer to Recipe file)

images/confluence/download/attachments/3633099850/recipe-model-consolidated-version-22-modificationdate-1708077870000-api-v2.png

Module update definition

A module update definition consists of a three elements:

  • The module query (a.k.a. Module match) identifies a set of modules (based on properties from the controller attributes).

  • The count specifies the expected number of matching modules within a system.

  • The optional distribution set specifies the software that should be applied to the matching modules. If no distribution set is specified, the matching modules need to be present in the system but will not be updated.

Module match query syntax

The module match queries are similar to target filter queries, however, they only support a subset as given in the table below:

Operator

Description

Example

==

equals

attributes.module-id==4711

!=

not equals

attributes.iso-code!=uk

=lt= or <

less than

attributes.hwVersion=lt=3.7.1

=le= or <=

less then or equals

attributes.partNumber=le=1337

=ge= or >=

greater than or equals

attributes.SwRevision=lt=5.1-beta

=gt= or >

greater than

attributes.Ver=lt=3.7.1

=in=

equals one entry in the list

attributes.hwVersion=in=(1.3,1.4,2.5)

=out=

does not equal any entry in the list

attributes.hwVersion=out=(3.1-beta,5.2-rc)

and or ;

logical and composition of two terms.

AND in uppercase is not supported

attributes.module-id==4711 and attributes.hwVersion=in=(1.7,1.8,2.5)

All attributes are strings. However, using string compare for versions does not make sense. Therefore, the following sorting is applied:

  • Attributes Ver of *Version (e.g. Ver, hwVersion) use natural sort order

  • All other files use string compare.

Module count query syntax

Operator

Description

Example

Explanation

==

equals

count==1

Mandatory module that must be there exactly once in the system.

=lt= or <

less than

count=lt=2

Optional module that can be maximum once in the system.

=le= or <=

less then or equals

count=le=2

Optional module that can be maximum twice in the system.

=ge= or >=

greater than or equals

count=ge=0

Optional module that can be part in any number within the system.

=gt= or >

greater than

count=gt=0

Mandatory module, that must be at least once in the system.

System distribution set

A system distribution set specifies distribution sets that are required on system level (e.g. system release notes, install scripts).

Recipe match algorithm

The recipe match algorithm describes how a matching recipe for a given system is identified. For a successful match, a recipe has a module update definition for every module within the system, satisfying both the match query and count requirements . In cases where multiple recipes could potentially match a system, the algorithm selects the most recent one based on its publish date. The algorithm is triggered automatically for

  • all systems, if a recipe changed its status (i.e., on promote, demote, approve, revoke, deactivate),

  • on a single system, if a system is updated (e.g. a new system report has been received).

After the recipe match job executed the algorithm, all systems have a matching recipe and/or matching release candidate recipe depending on the output of the job.

images/confluence/download/attachments/3617940209/recipe-match-algorithm-version-7-modificationdate-1711612245000-api-v2.png

Recipe coverage

When a recipe is activated, it is crucial for the update coordinator to ascertain the number of systems that will be impacted by the recipe. This information is valuable in assessing both the extent of coverage and the potential consequences in case of any issues. After the execution of the recipe match, the coverage of the recipe is presented on a relative scale ranging from very low to very high, depending on the number of matching systems.

Icon

Name

Description

images/confluence/download/thumbnails/3958024609/image-2024-3-27_17-22-15-version-1-modificationdate-1712824198000-api-v2.png

Very high

The recipe matches more than 80% of the systems.

images/confluence/download/thumbnails/3958024609/image-2024-3-27_17-21-30-version-1-modificationdate-1712824202000-api-v2.png

High

The recipe matches between 61% and 80% of the systems.

images/confluence/download/thumbnails/3958024609/image-2024-3-27_17-22-2-version-1-modificationdate-1712824202000-api-v2.png

Medium

The recipe matches between 41% and 60% of the systems.

images/confluence/download/thumbnails/3958024609/image-2024-3-27_17-21-52-version-1-modificationdate-1712824202000-api-v2.png

Low

The recipe matches between 21% and 40% of the systems.

images/confluence/download/thumbnails/3958024609/image-2024-3-27_17-21-44-version-1-modificationdate-1712824202000-api-v2.png

Very low

The recipe matches less than 20% of the systems.

images/confluence/download/thumbnails/3958024609/image-2024-3-27_17-21-17-version-1-modificationdate-1712824204000-api-v2.png

No

No system matches the given recipe.

images/confluence/download/thumbnails/3958024609/image-2024-3-27_17-21-6-version-1-modificationdate-1712824258000-api-v2.png

In progress

The coverage calculation is in progress.

Recipe lifecycle

The lifecycle of a recipe can be controlled via the Recipe UI or Management API. Lifecycle management enables System responsibles to

  • release a recipe for testing,

  • release and approve a recipe for productive system updates,

  • take a recipe offline which is suspected to cause issues in the field, or

  • retire a recipe which is no longer needed (because of newer recipe versions).

Defined recipe states

Icon

State

Description

Exposed on Install API

Modifiable

Deletable

images/confluence/download/attachments/3958024609/image-2023-11-16_10-45-14-version-1-modificationdate-1708012326000-api-v2.png

DRAFT

Initial state right after creating (or uploading) the recipe.

No

Yes

Yes

images/confluence/download/thumbnails/3958024609/Screenshot-2024-02-15-at-08.27.47-version-1-modificationdate-1708012326000-api-v2.png

WAITING_FOR_SIGNATURE

Recipe file is created and the signature needs to be uploaded. Recipe must be valid to switch into that state

No

No*

No

images/confluence/download/attachments/3958024609/image-2023-11-16_10-22-11-version-1-modificationdate-1708012326000-api-v2.png


RELEASE_CANDIDATE

Recipe is ready for verification testing.

Yes - scope testing

No*

No

images/confluence/download/thumbnails/3958024609/Screenshot-2023-11-16-at-13.07.07-version-1-modificationdate-1708012326000-api-v2.png

WAITING_FOR_APPROVAL

Recipe has passed all verification tests and can be released once it has been approved by an approver.

Yes - scope testing

No*

No

images/confluence/download/thumbnails/3958024609/Screenshot-2023-11-16-at-13.07.53-version-1-modificationdate-1708012326000-api-v2.png

RELEASED

Recipe is released and can be applied to productive systems.

Yes - scope production

No*

No

images/confluence/download/thumbnails/3958024609/Screenshot-2023-11-16-at-13.07.38-version-1-modificationdate-1708012326000-api-v2.png

INACTIVE

A released recipe which has been deactivated may still be used for system updates. For example, a newer version of the recipe is available.

Yes - scope production

No*

Yes

images/confluence/download/thumbnails/3958024609/Screenshot-2023-11-16-at-13.06.40-version-1-modificationdate-1708012326000-api-v2.png

REVOKED

A released recipe which has been revoked must not be used for system updates. For example, the recipe needs to be verified due to a potential error/bug.

Yes - scope production

No*

Yes

*) Recipe content is read-only, but tags can still be modified.

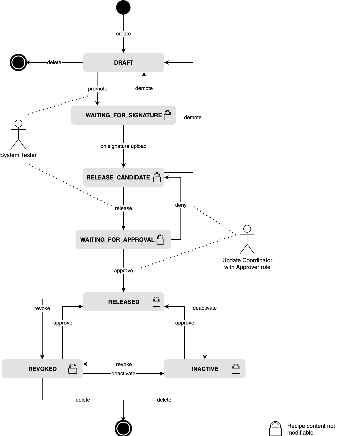
Recipe state transitions

The following picture illustrates the lifecycle of a recipe. The state transition actions are typically triggered by a system responsible or update coordinator who is authorized to do so.

Explanatory notes:

  • When a recipe is promoted to RELEASE_CANDIDATE, it becomes accessible via the Install API. Draft recipes, on the other hand, are only accessible through the Management API.

  • Uploading a signature during the WAITING_FOR_SIGNATURE state automatically moves the recipe to the RELEASE_CANDIDATE state.

  • The release action is used to initiate the release of the recipe, triggering a request for final approval.

  • The approval action, which is used to push a recipe into RELEASED state, requires a special permission.

  • Once a recipe is in the REVOKED or INACTIVE state, it must be re-approved to be put back into the RELEASED state.

  • Deletion of recipes, applicable only for recipes in the DRAFT, REVOKED, or INACTIVE state, requires special permission.

images/confluence/download/attachments/3571267706/recipe_lifecycle_new-version-4-modificationdate-1708011881000-api-v2.png

Recipe validation

Recipe validation is a crucial step in ensuring the integrity and reliability of recipes before they are exposed to the systems through the Install API. Its primary purpose is to verify that the management representation of a recipe can be successfully transformed into a valid install representation, also known as the recipe file. By undergoing the validation process, recipes are thoroughly examined to identify any potential faults or errors. This validation is a prerequisite for promoting a recipe from the DRAFT stage, as only valid recipes can proceed further in the lifecycle. Through recipe validation, SOUP guarantees that only syntactically correct and complete recipes are made available for system updates, enhancing the overall stability and reliability of the update process.

Available validations

Following is a list of available recipe validations and whether they are generic or can be configured for each tenant.

Validation

Default

Description

Distribution set

Yes

The distribution set validation checks, if the referenced distribution sets exist and that they are complete.

Match query

Yes

The match query validation checks that the provided module query is syntactically correct (e.g. only supported operators are used).

Metadata

No

Metadata validators allow to specify

  • allowed metadata keys,

  • whether they are optional or mandatory,

  • and valid values by means of regular expression.

Total file size

No

The total file size validator allows to configure a maximum total artifact size of a recipe. In addition, a list of software module types can be provided, that shall be excluded from the calculation (e.g. release notes)

For example, the gateway can only process updates smaller than 100 Mb.

Metadata validation rules are configured per subscription using the Management API

Validity states

Icon

State

Description

images/confluence/download/thumbnails/3958024609/image-2024-1-17_16-42-58-version-1-modificationdate-1708014279000-api-v2.png

PENDING

There is currently no validation result available. It is either a new recipe, or was changed since the last validation.

images/confluence/download/thumbnails/3958024609/image-2024-1-12_15-32-35-version-1-modificationdate-1708014279000-api-v2.png

IN_PROGRESS

The validation is ongoing.

images/confluence/download/thumbnails/3958024609/image-2024-2-15_8-29-15-version-1-modificationdate-1708014279000-api-v2.png

VALID

The recipe has successfully passed the validation. If the recipe is in DRAFT state it can be promoted now.

images/confluence/download/thumbnails/3958024609/image-2024-3-5_13-15-11-version-1-modificationdate-1711368484000-api-v2.png

INVALID

There are validation errors. Please check the validation result. After the errors have been rectified, a re-validation can be triggered.

Validity state machine

images/confluence/download/attachments/3873024879/soup_recipe_validity_lifecycle-version-3-modificationdate-1706165427000-api-v2.png

Recipe file

Introduction

The install representation of a recipe, also known as recipe file, is specifically designed to optimize the execution of system updates through a system update handler, typically operating within a gateway. This representation is derived from the management representation and subsequently enhanced with essential information required by the system update handler. While, for example, the management representation of a recipe solely references distribution sets, the recipe file provides comprehensive details about the individual artifacts contained within these distribution sets. This includes information such as byte size, hashes, and download information. The recipe file is generated, when promoting the recipe from DRAFT stage to WAITING_FOR_SIGNATURE.

Default recipe file format

By default, the recipe adheres to a SWupdate-compatible format (sw-description.json), augmented with custom attributes. However, it is important to note that the install representation can be customized to meet specific customer requirements, ensuring flexibility and adaptability. Properties starting with an _ (e.g. _noImage) are ignored by SWupdate.

The recipe file format is configurable per subscription.

Key

Source

Comment

_recipe.id

Recipe Id


_recipe.schema-version

Template

Hard-coded version of the current template. If the template is changed later on, the version should be adapted as well.

_recipe.name

Recipe name


_recipe.description

Recipe description


_recipe.published

Recipe published dated

Date is set, when the recipe is promoted from draft to release candidate

software.version

Recipe version


software.scripts

refer to scripts

The scripts section contains all artifacts within software modules within a distribution set of type "scripts" referenced as System distribution set

Functional

System-level scripts that are executed by the SWUpdate application on the gateway (e.g. example.lua).

software.images

refer to images

The images section contains all modules of the Module update definitions with a distribution set reference.

Functional

Modules that are updated in the scope of the system update including their cardinality, and the software that is to be installed on them.

software._noImage

refer to _noImage

The _noImage section contains all modules of the Module update definitions without a distribution set reference.

Functional

Modules are not updated in the scope of the system update including their cardinality.

software._systemArtifacts

refer to _systemArtifacts

The _systemArtifacts section contains all artifacts within software modules within distribution sets referenced as System distribution set (incl. scripts).

Functional

System-level artifacts which are downloaded by the System update-app (e.g. system release notes, scripts or license agreements)

scripts

The scripts section contains all artifacts within software modules within a distribution set of type "scripts" referenced as System distribution set

Key

Source

Comment

software.scripts[].id

Id of file

Used for retrieval of file via Install API

software.scripts[].type

Software module type key

The software module type key has to correspond to the required SWUpdate handler that handles the script

software.scripts[].byteSize

Size of file


software.scripts[].filename

Name of file


software.scripts[].sha256

SHA256 of file


images

The images section contains all modules of the Module update definitions with a distribution set reference.

Key

Source

Comment

software.images[]._module.name

Module update definition name


software.images[]._module.description

Module update definition description


software.images[]._module.match

Module update definition match query

"attribute." prefix is removed. Query is then transformed from a RSQL to MongoDB query.

software.images[]._module.matchCount

Module update definition count query


software.images[]._software.softwareId

Distribution set Id


software.images[]._software.name

Distribution set name


software.images[]._software.artifacts

List of all artifacts with all software modules within this distribution set.


software.images[]._software.artifacts[].id

Id of file

Used for retrieval of file via Install API

software.images[]._software.artifacts[].type

Software module type key


software.images[]._software.artifacts[].byteSize

Size of file


software.images[]._software.artifacts[].filename

Name of file


software.images[]._software.artifacts[].sha256

SHA256 of file


software.images[].type

Template

Module update definition meta data imageType

software.images[].filename

Filename of artifact within software module of software module type "firmware"

Module update definition meta data imageFileName

software.images[].version

Distribution set version


software.images[].sha256

SHA256 of file "software.images[].filename"


_noImage

The _noImage section contains all modules of the Module update definitions without a distribution set reference.

Key

Source

Comment

software._noImage[]._module.name

Module update definition name


software._noImage[]._module.description

Module update definition description


software._noImage[]._module.match

Module update definition match query

"attribute." prefix is removed. Query is then transformed from a RSQL to MongoDB query.

software._noImage[]._module.matchCount

Module update definition count query


_systemArtifacts

The _systemArtifacts section contains all artifacts within software modules within distribution sets referenced as System distribution set (incl. scripts).

Key

Source

Comment

software._systemArtifacts[].softwareId

Distribution set Id


software._systemArtifacts[].name

Distribution set name


software._systemArtifacts

List of all artifacts with all software modules within this distribution set


software._systemArtifacts[].artifacts[].id

Id of file

Used for retrieval of file via Install API

software._systemArtifacts[].artifacts[].type

Software module type key


software._systemArtifacts[].artifacts[].byteSize

Size of file


software._systemArtifacts[].artifacts[].filename

Name of file


software._systemArtifacts[].artifacts[].sha256

SHA256 of file


Recipe file signature

Once a recipe is promoted from the DRAFT stage to WAITING_FOR_SIGNATURE, the recipe file becomes available for downloading and signing. To ensure the authenticity and integrity of the recipe file, signatures can be uploaded either through the Recipe UI or Management API. This allows systems or the system update app to verify the validity of the downloaded recipe file. When accessing the recipe file via the Install API, the corresponding signatures can also be downloaded. In scenarios where multiple signatures are available, it is the responsibility of the gateway to select the appropriate signature that it can confirm. This mechanism enhances the security and trustworthiness of the recipe file, ensuring that only authorized and verified updates are executed by the system.

The signature can be created using the Bosch IoT Rollouts Extension - Sign & Encrypt.